员工入口 第245页
阿里巴巴组织架构重塑的历史性变迁与深度评测,纪念重要时刻的回顾与展望(11月12日)

阿里巴巴组织架构重塑的历史性变迁与深度评测,纪念重要时刻的回顾与展望(11月12日)

阿里巴巴集团作为中国互联网巨头之一,其组织架构调整一直是业界关注的焦点,本文将详细介绍历史上的重要时刻——即11月12日的阿里巴巴最新组织架构调整,并从产品特性、使用体验、与竞品对比、优缺点分析以及目标用户群体等方面...

微信广告关闭日,意外邂逅友情的美好时刻

微信广告关闭日,意外邂逅友情的美好时刻

在繁忙的都市生活中,我们总是被各种信息包围,尤其是在数字世界里,广告无处不在,在一个不起眼的日期——2024年11月12日,微信带来了一个意外的惊喜:微信最新广告关闭,在这个没有广告打扰的日子里,主人公小杰和他的朋友...

时代脉搏下的招聘风向标,本周哈尔滨最新招聘信息网汇总

时代脉搏下的招聘风向标,本周哈尔滨最新招聘信息网汇总

背景概述随着信息技术的飞速发展,互联网已成为各行各业招聘人才的重要平台,本周,哈尔滨最新招聘信息网凭借其独特的魅力和影响力,再次成为众人瞩目的焦点,作为哈尔滨市乃至东北地区最具影响力的招聘网站之一,它不仅是企业寻找人...

最新犬神御魂揭秘,自然美景之旅与寻找内心平静的探险之旅

最新犬神御魂揭秘,自然美景之旅与寻找内心平静的探险之旅

这个星期,一款全新的犬神御魂成为了热门话题,仿佛召唤着我们踏入一场探索自然美景的轻松旅行,放下繁忙的生活,远离尘嚣,我们即将开启一段鼓舞人心的旅程,去发现那些隐藏在世界角落里的美丽与宁静。犬神御魂的奇妙召唤犬神御魂,...

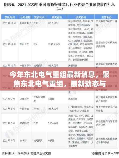
聚焦东北电气重组,最新动态、行业展望与今年重组最新消息速递

聚焦东北电气重组,最新动态、行业展望与今年重组最新消息速递

尊敬的读者朋友们,近年来,东北地区的电气产业经历了深刻的转型与升级过程,特别是今年的电气重组,更是引起了业界和广大投资者的广泛关注,本文旨在为您带来今年东北电气重组的最新消息,并重点讨论要点一、要点二和要点三,以期帮...

历史上的11月12日深夜网站深度评测与介绍

历史上的11月12日深夜网站深度评测与介绍

在数字化时代,网络已成为人们获取信息、娱乐休闲的重要途径,本文将为大家详细介绍一款名为“历史上的11月12日最新深夜网站”的产品,从产品特性、使用体验、竞品对比、优缺点分析以及目标用户群体等方面进行全面评测。产品特性...

张一山新作品自然之旅的呼唤,启程寻找内心的桃花源,2024年11月10日最新力作揭晓

张一山新作品自然之旅的呼唤,启程寻找内心的桃花源,2024年11月10日最新力作揭晓

2024年11月10日,备受瞩目的张一山携其最新力作再次跃入公众视野,这一次,他将带领我们走进大自然的怀抱,踏上一段轻松愉快的心灵之旅,在这部作品中,张一山将以其独特的视角,引领观众远离尘嚣,发现内心的平静。随着生活...

本月阳煤化工增发最新动态,变化中的学习之旅,自信与成就感的源泉

本月阳煤化工增发最新动态,变化中的学习之旅,自信与成就感的源泉

随着本月阳煤化工增发的最新消息传来,我们仿佛站在了一个新时代的门槛上,见证着变化与进步的奇迹,这个时代,不仅是科技的飞速进步,更是每个人自我提升、不断学习的时代,让我们一起探讨如何通过这场变革中的学习之旅汲取自信与成...

淘小铺新篇章,学习变化,自信追梦,共同成长之路!

淘小铺新篇章,学习变化,自信追梦,共同成长之路!

亲爱的朋友们,今天让我们共同走进这星期最新淘小铺的励志故事,一起感受学习变化带来的自信与成就感,融入正能量与幽默感,激发我们内心的热情与潜能。淘小铺的新篇章开启了在这个充满无限可能的星期,淘小铺再次为我们带来了惊喜,...

乔叶最新作品深度测评与介绍,历史上的这一天回顾与前瞻

乔叶最新作品深度测评与介绍,历史上的这一天回顾与前瞻

历史上的每一个11月10日都承载着岁月的印记,而今日,我们聚焦于乔叶的最新作品,这位备受瞩目的作家以其独特的笔触和深刻的洞察,为我们带来了全新的故事体验,本文将全面介绍这部作品的特点、使用体验、与竞品的对比,以及目标...

Top